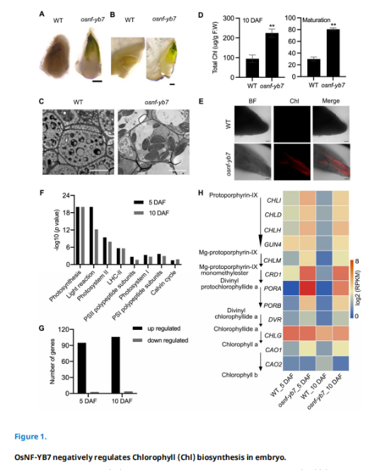
Recently, Professor Chen Chen 's research team published a research paper entitled“OsNF-YB7 inactivates OsGLK1 to inhibit chlorophyll biosynthesis in rice embryo”ineLife, revealing the molecular mechanism of rice LEC1 homologous gene OsNF-YB7 regulating rice embryo chlorophyll biosynthesis.
More information can be found at:
https://nxy.yzu.edu.cn/info/1257/6234.htm
